Lors d’un conversation sur le réseau Dstar j’ai echangé avec Jeremie HB9FLL, les liens qu’il m’a communiqué et les recherches sur le net mon permis d’écrire ce petit article. Cela m’a d’ailleurs donné une idée de réalisation que je décrirai sur ce Blog une fois réalisé.
En attendant de recevoir ce type de module, je vous propose une description et des liens utiles.Ce type de module a la posibilité d’enregistrer 16 canaux programmables en fréquence TX et RX indépendantes. Il gères les codes CTCSS possède 8 réglages de volume et de squelch.
Le pilotage peut se faire grace à l’interface UART. Puissance 0.5/1W. Tension d’alimentation 3.3V-4,5V.
Ci-dessous les caractéristiques techniques:


Hamshop.cz propose des cartes toutes prêtes pour l’integration:
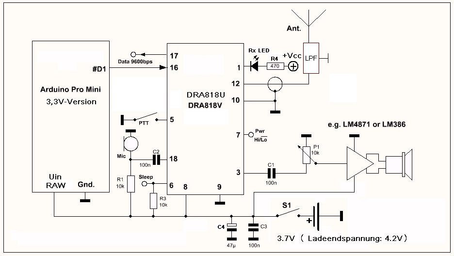
Exemple d’implantation Arduino + micro + ampli BF.
Capture d’écran du logiciel de programmation disponible en bas de page:
Description d’une interface de programmation:
Il s’agit d’un simple convertisseur USB->TTL 3,3V











Hello,
seraient ils compatible avec le DSTAR???
Fred F4EED
Non, le module est uniquement en FM
Bonjour Juan.
Très intéressants ces modules…
On peut en commander nus sur Ebay, mais le site Hamshop.cz ne semble plus en avoir en stock.
Par contre, pour la compatibilité avec le D-Star, c’est pas gagné car pour avoir accès au discri (sortie BF) et au VCO (entrée BF), il faut probablement ouvrir les modules et piquer les connexions avec des fils très fins et une panne de fer à souder prévue pour les CMS.
Je pense que les entrées-sorties BF d’origine ne doivent pas permettre de passer le 9600 bauds, elles sont prévues pour la “voice”.
A tester.
Fabrice, F5HCC.
Re-Bonjour.
Finalement, après avoir parcouru la doc des modules, il existe une commande (SETFILTER) qui permet de supprimer la préaccentuation-désaccentuation.
On peut donc supposer que le débit à 9600 Bauds passe bien avec ces modules, donc qu’ils sont utilisables en D-Star.
A tester quand même !!!
73 de Fabrice, F5HCC.
Ping : Carte prototype DRA818 | Blog de F8ASB
Bonjour, j’ai une petite question :
Est-ce que, une fois programmé, ces modules gardent la configuration en mémoire ?
Par exemple, si je le programme sur une fréquence et que je coupe l’alim puis la remets, est-ce qu’il reviens sur cette fréquence avec la configuration que je lui aurais injecté ?
Merci !
oui il garde en memoire la derniere configuration
Bonjour.
Le lien : http://nicerf.com/manage/upfile/indexbanner/635447957318600715.rar
ne fonctionne plus. Pour récupérer ce logiciel sur le site NICERF directement il faut donner un mot de passe …. Je n’ai pas vu d’inscription possible sur le site. Quelqu’un a la solution ( ou un soft équivalent. Merci. 73 jean
Bonjour Jean, j’en ai un ici :
https://drive.google.com/open?id=1Au2U5lFshmMCRGTySvo_k-_CnyjJoOZ-
73 Olivier
Bonjour.
Il existe des routines de programmation de ces modules sous Linux puisque les hotspots “Spotnik” sont équipés de ces modules (sans filtre en sortie RF d’ailleurs…).
Je pense qu’elles sont aussi présentes dans les images Linux que propose Juan puisque ces images sont je crois compatibles “Spotnik”.
Fabrice, F5HCC.
Un module uDraCard avec DRA818 est en cours de test et de finalisation, elle s’installera sur la usvxcard.
Il existe des script python pour programmer les dra818, une fois que la carte sera terminer, il y aura un script graphique pour la configuration des DRA818 de fourni. Ce script fonctionnera sur tout les système Linux.
Encore un petit peu de patience …
Les images ne sont pas compatible Spotnik qui est sur Orange Pi.
L’Orange Pi dispose de plusieurs port série, la carte uDraCard aura une commutation pour passer en mode programmation par micro switch.